今天是:2025年12月06日
繁
适老模式
无障碍浏览
公众用户空间
搜索
首页
商务动态
履职依据
政府信息公开
机构简介
党风廉政
办事服务
专题专栏
政民互动
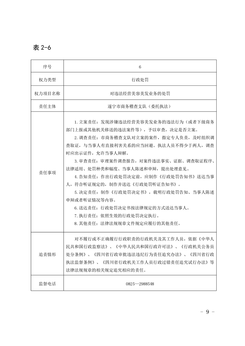
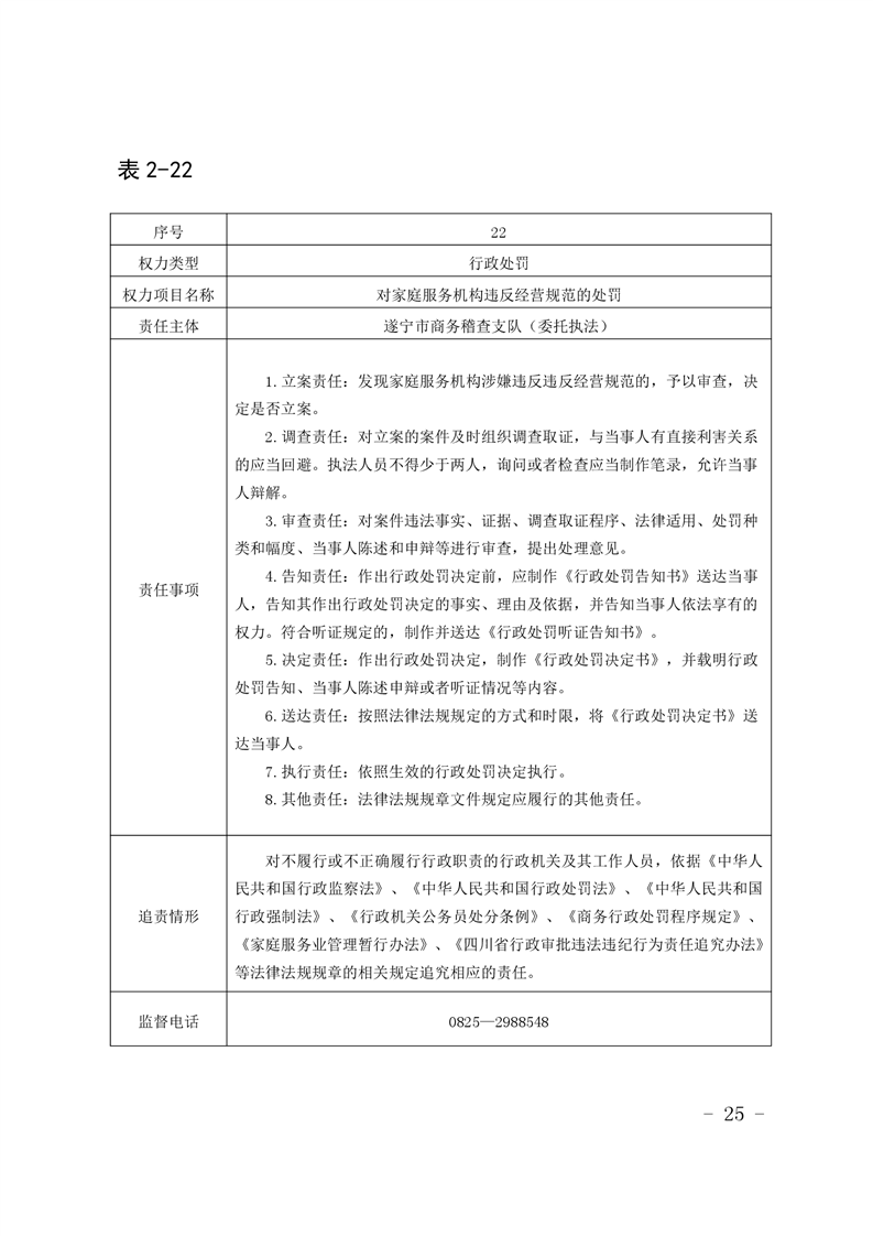
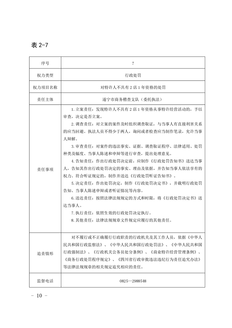
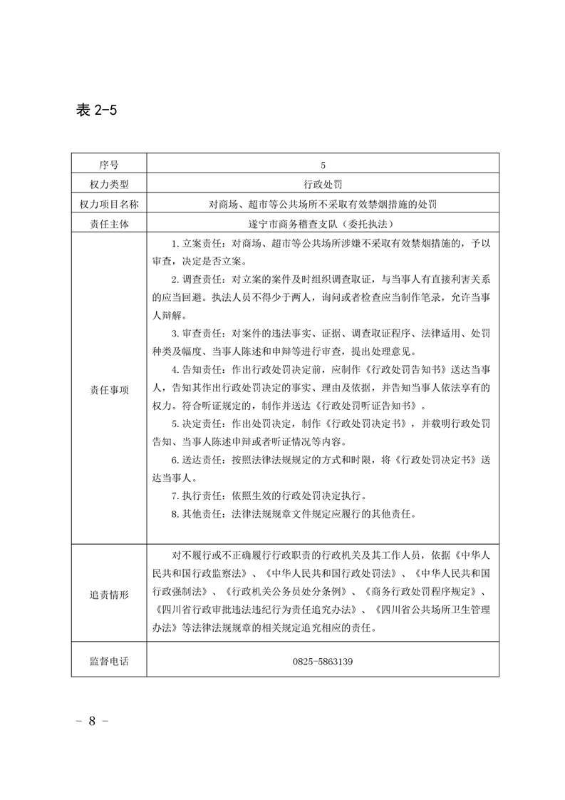
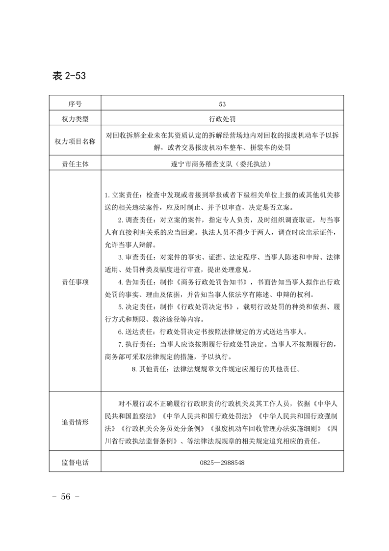
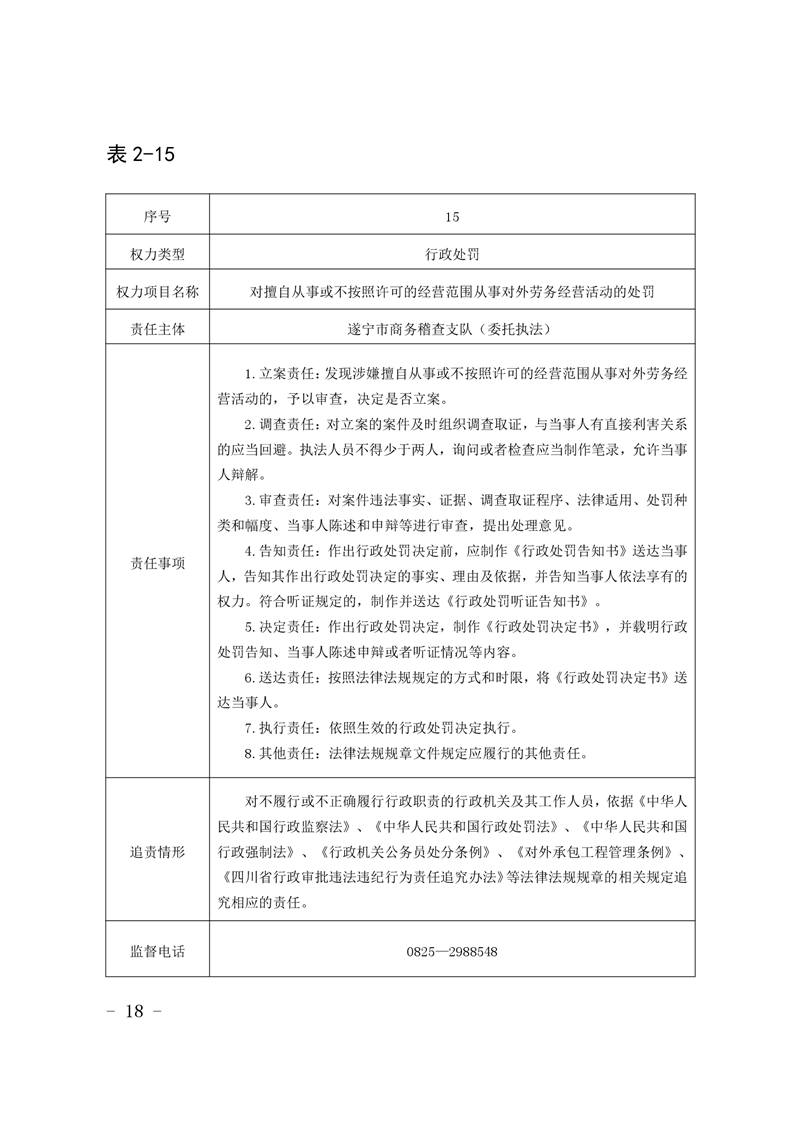
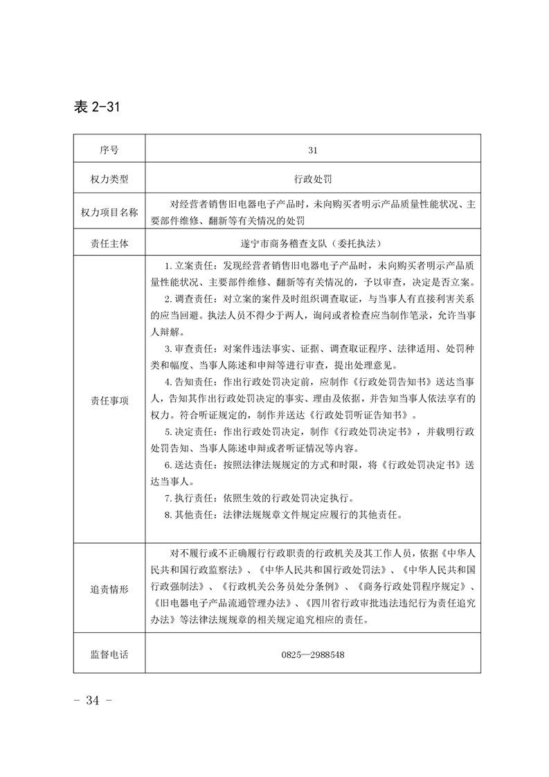
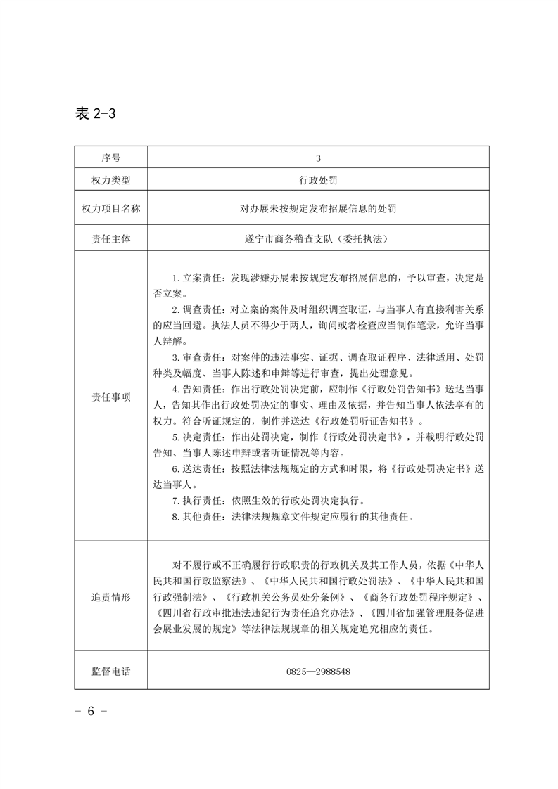
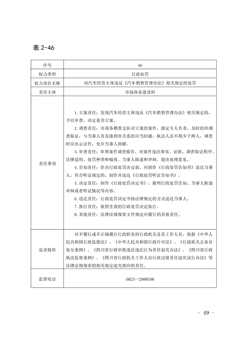
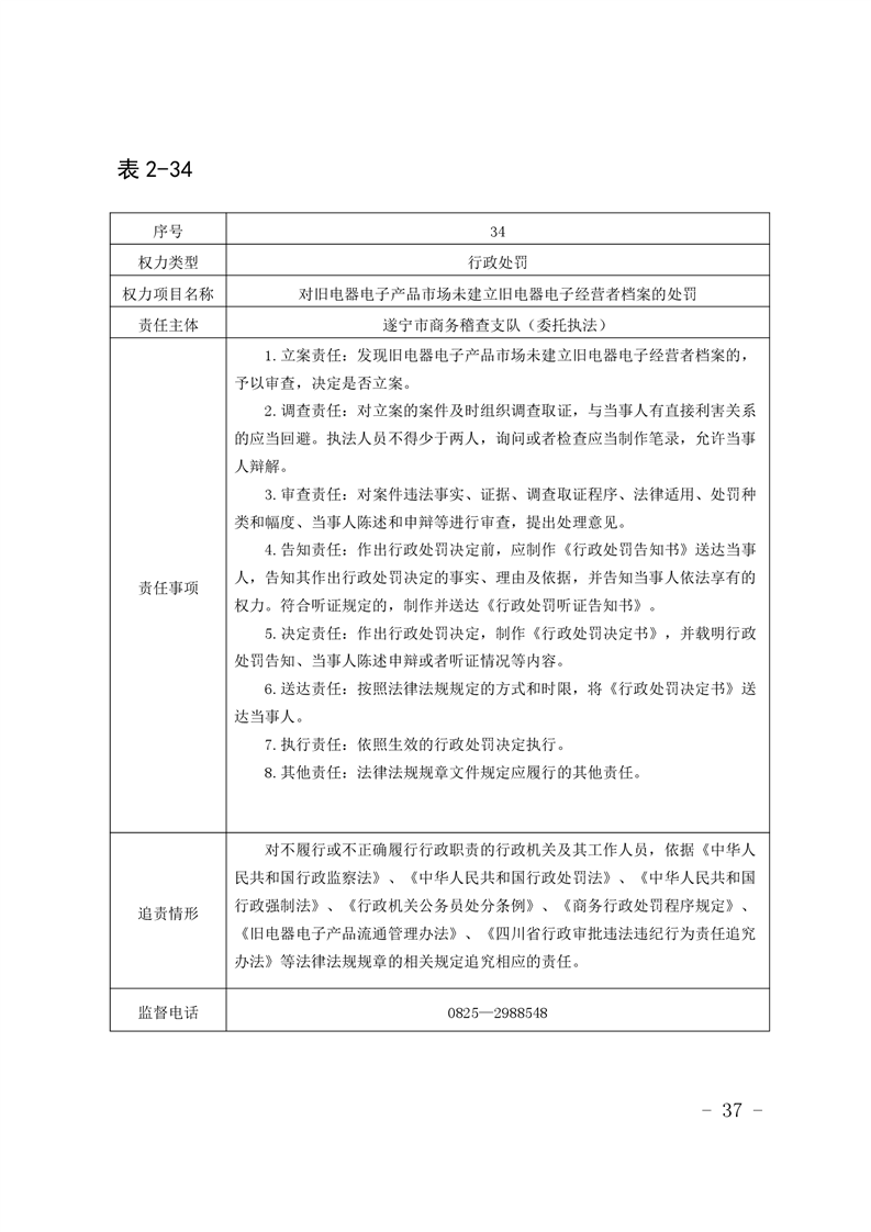
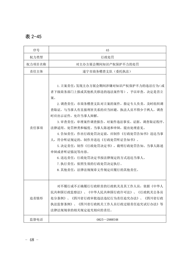
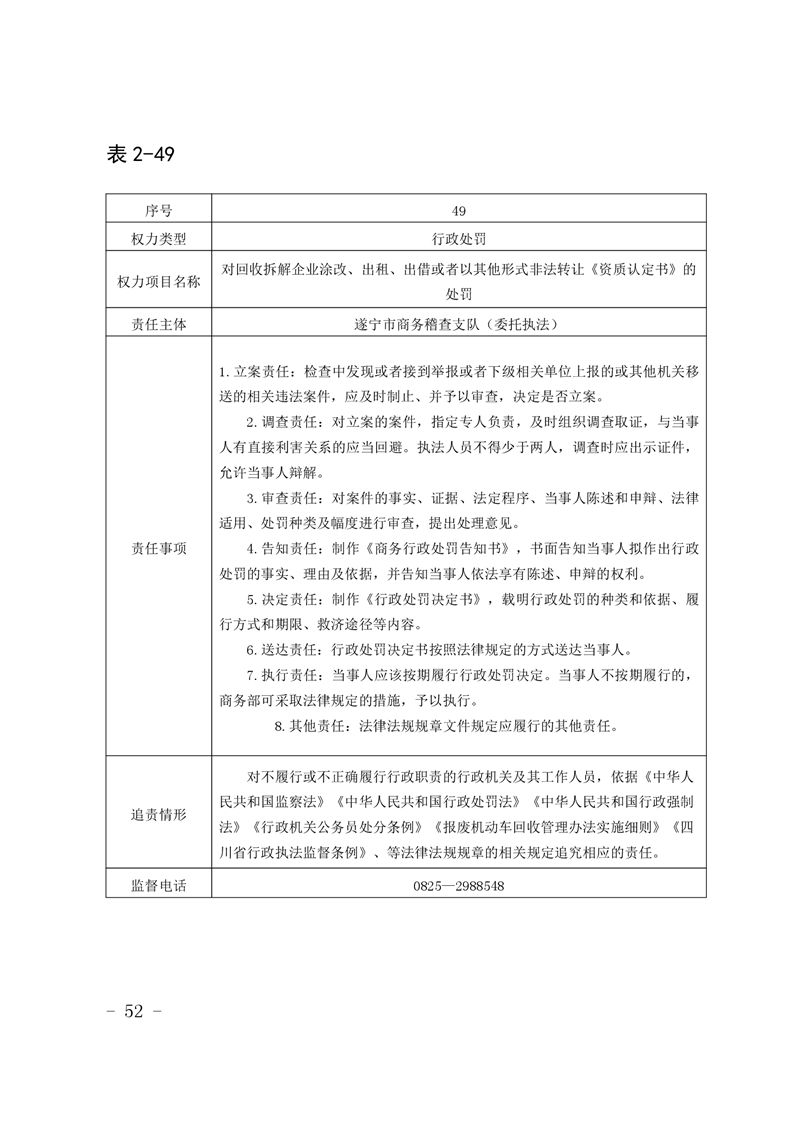
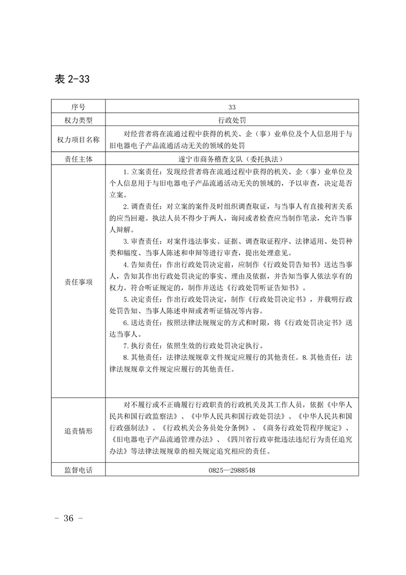
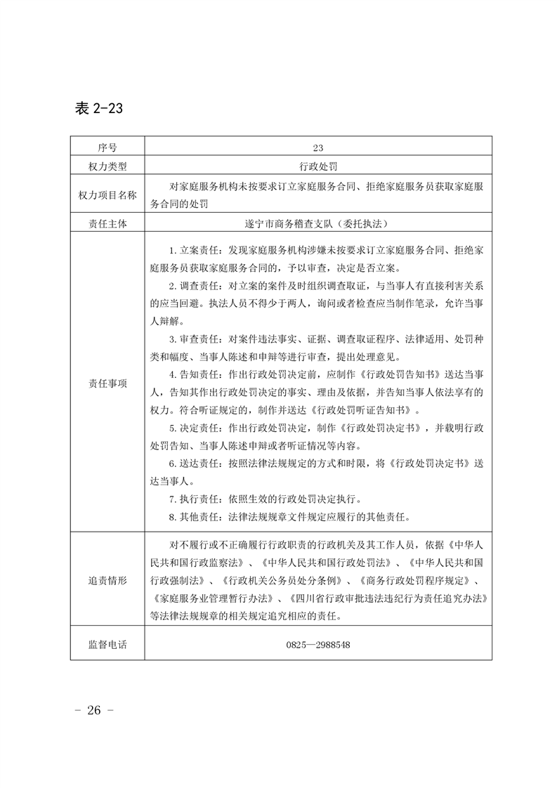
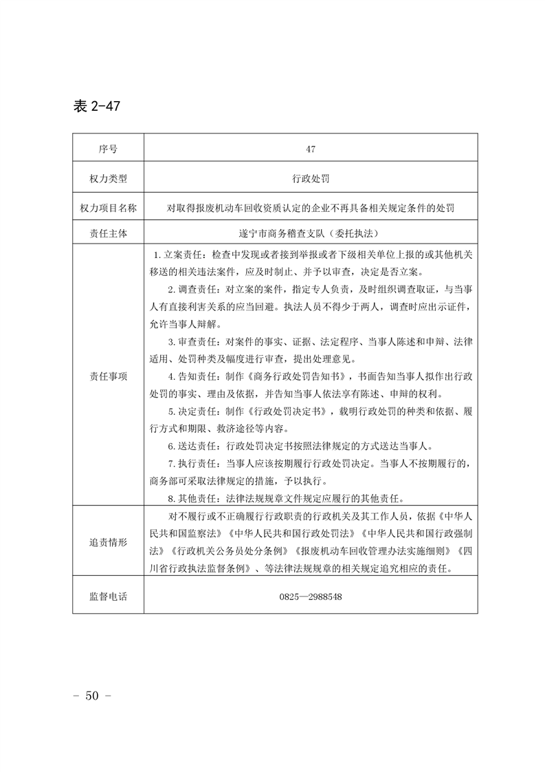
市商务局行政权力清单
来源: 遂宁市商务局
栏目:
发布时间: 2021-01-22 10:32
阅读:
字体: [
大
中
小
]
打印
分享: